最新消息

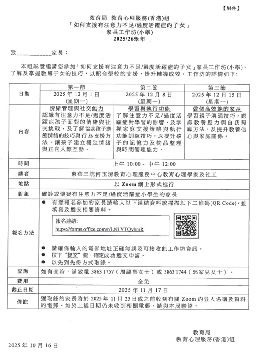
2025/26學年「如何支援有注意力不足/過度活躍症的子女」家長工作坊(小學)

28/Oct/2025

致家長:

教育局將為確診或懷疑有注意力不足/過度活躍症的小學生家長舉辦工作坊,讓家長了解子女的需要及掌握教導子女的技巧,以配合學校為學生提供的支援,提升輔導成效。有關工作坊的詳情請參閱附件,如家長有興趣報讀工作坊,請透過附件內的連結或二維碼報名。

謝謝關注!